首页

通知公告

当前位置: 首页 > 正文

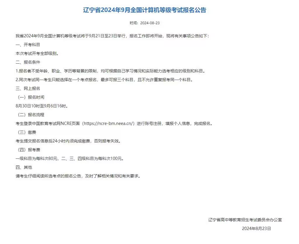
辽宁省2024年9月全国计算机等级考试报名通知

时间:2024年08月30日 08:44:20 阅读量:

通知:辽宁省2024年9月全国计算机等级考试在8月30日10时至9月6日16时内进行报名,本次考试公司不设置考点(因2次报名考生数低于国家规定最低标准),如有需要考试员工登录网址按照报名流程自行报名及选择考试考点。

地  址:辽宁省大连市金普新区金港路288号

版权所有:中国·304永利(集团有限公司)-官方网站


304永利集团公众号